根系是植物吸收水分和营养物质的主要器官,良好的根系结构对小麦生长发育和抗逆性至关重要。因此,优化小麦根系结构被认为是“第二次绿色革命”的关键。但小麦基因组结构复杂且田间根系表型调查困难,目前仅有少量根系发育相关基因被精细定位和克隆,严重制约了小麦根系结构的基础研究和遗传改良。
2023年9月15日,开云官方在线入口许盛宝教授团队在《The Plant Journal》上发表了题为“Integration of genome-wide association study, linkage analysis, and population transcriptome analysis to reveal the TaFMO1-5B modulating seminal root growth in bread wheat”的研究论文,挖掘到一个新的调控小麦苗期根系生长的基因—TaFMO1-5B,并评估了其对农艺性状的影响,为小麦根系结构的遗传改良提供了新的基因资源。
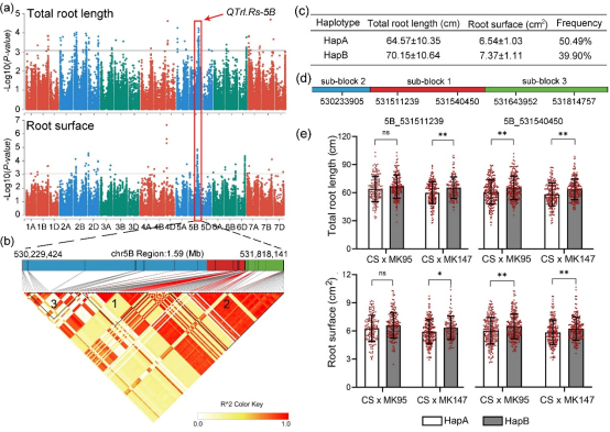
本研究利用实验室前期获得的406份遗传多样性丰富的六倍体小麦材料苗期根系转录组和表型数据(Wang et al. 2022),通过全基因组关联分析鉴定到一个新的调控小麦苗期根系生长的QTL—QTrl.Rs-5B(5B: 530.23—531.82 Mb),并用两个F5:6分离群体验证了该位点的功能(图1)。

图1 QTrl.Rs-5B与苗期总根长和表面积显著关联
(a) 苗期根系全基因组关联分析结果。(b) QTrl.Rs-5B区间内SNP连锁情况。(c) QTrl.Rs-5B单倍型分析。(d) QTrl.Rs-5B区间内开发的KASP标记物理位置。 (e) F5:6群体位点验证结果。
该QTL区间内共有18个基因表达,其中TraesCS5B02G350700的表达量与总根长和根表面积显著负相关,且表达量在两种单倍型间存在显著差异,因此将其确定为该区间内的候选基因。TraesCS5B02G350700是拟南芥AtFMO1的同源基因,该基因编码含黄素单加氧酶1,将其命名为TaFMO1-5B。利用病毒介导的基因沉默技术(BSMV-VIGS和TRV-VIGS)验证了TaFMO1-5B对小麦苗期根系发育的调控功能(图2)。
图2 群体转录组数据分析确定TaFMO1-5B为QTL区间内候选基因
(a) QTrl.Rs-5B区间内基因表达量与表型相关性。(b) QTrl.Rs-5B单倍型间TaFMO1-5B表达量差异。(c) TaFMO1-5B基因表达沉默(BSMV-VIGS)后的根系表型。(d) TaFMO1-5B基因表达量。(e) TaFMO1-5B基因表达沉默(BSMV-VIGS)后的根系表型统计值。
此外,多环境的田间表型数据表明QTrl.Rs-5B的优势单倍型QTrl.Rs-5BHapB可改良小麦株型和产量性状,其频率在现代小麦栽培种中上升,具有较大的育种应用潜力(图3)。

图3 QTrl.Rs-5B对农艺性状的效应(a)和单倍型分布(b/c)
CL: 中国农家种,CMC: 中国现代栽培种,NW: 北方冬麦区,Y&H: 黄淮冬麦区,YTS: 长江中下游冬麦区,SWAS: 西南冬麦区
本研究鉴定到1个调控小麦苗期根系生长的QTL—QTrl.Rs-5B,并利用群体转录组分析发现TaFMO1-5B是位点区间内调控小麦苗期根系生长的基因,农艺性状分析表明其亦可改良株型和产量相关性状,为小麦根系结构遗传改良提供了重要基因资源和分子工具。本研究数据存放于小麦基因型和表型数据库(http://resource.iwheat.net/PWGBD/),并提供下载。
开云官方在线入口王晓明副教授和许盛宝教授为该论文的共同通讯作者,博士生赵鹏、已毕业硕士生马秀云和已毕业本科生张睿泽(现为南卡罗来纳大学博士生)为论文共同第一作者,吉万全教授和史雪老师对该工作进行了指导和帮助,硕士生程明珠、牛亚鑫参与了该课题研究。本研究得到中国博士后科学基金特别资助(2021T140566)项目和西北农林科技大学高性能计算平台的支持。
编辑:
终审: